简繁体
导航
首页
首页
政务资讯
领导之窗
政府信息公开
办事服务
互动交流
政府数据
走进裕安
首页
政务资讯
领导之窗
政府信息公开
办事服务
互动交流
政府数据
走进裕安
网站首页
> 政务公开 > 裕安区城管局
>
回应关切
>
主动回应
索
引
号:
11341403678930519Q/202501-00003
信息分类:
主动回应
主题分类:
综合政务,其他
成文日期:
2025-01-07
发布机关:
裕安区城管局
发布日期:
2025-01-10
发文字号:
裕城管〔2025〕2号
关
键
词:
内容概述:
有
效
性:
有效
索
引
号:
11341403678930519Q/202501-00003
信息分类:
主动回应
内容分类:
综合政务,其他
发文日期:
2025-01-10
发布机构:
裕安区城管局
生成日期:
2025-01-10
文 号:
裕城管〔2025〕2号
关
键
词:
内容概述:
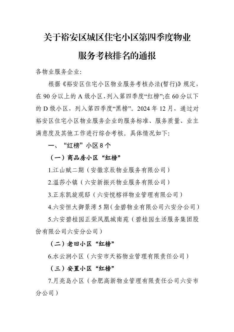
【物业服务】关于裕安区城区住宅小区第四季度物业服务考核排名的通报
发布时间:2025-01-10 11:03
信息来源:裕安区城管局
阅读次数:
次
我要纠错
字号:
大
中
小
打印
标签:
扫一扫在手机打开当前页
网站导航
政府部门
乡镇街