- 个人中心
| 索引号: | 11341403003225803Y/202205-00023 | 信息分类: | 综合政务,农业、林业、水利,通知 |
|---|---|---|---|
| 内容分类: | 行政强制 | 发文日期: | 2026-01-14 15:05:43 |
| 发布机构: | 裕安区 | 生成日期: | 2026-01-14 15:05:43 |
| 来源单位: | 裕安区水利局 | ||
| 生效时间: | 废止时间: | ||
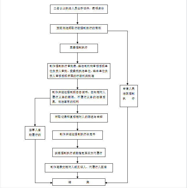
| 名 称: | 六安市裕安区水利局行政强制流程 | ||
| 文 号: | 关键词: | ||
| 索引号: | 11341403003225803Y/202205-00023 | ||
|---|---|---|---|
| 信息分类: | 综合政务,农业、林业、水利,通知 | ||
| 内容分类: | 行政强制 | ||
| 发文日期: | 2026-01-14 15:05:43 | ||
| 发布机构: | 裕安区 | ||
| 生成日期: | 2026-01-14 15:05:43 | ||
| 来源单位: | 裕安区水利局 | ||
| 生效时间: | |||
| 废止时间: | |||
| 名 称: | 六安市裕安区水利局行政强制流程 | ||
| 文 号: | |||
| 关键词: | |||
皖公网安备 34150202000125号