- 个人中心
| 索引号: | /202406-00052 | 信息分类: | 综合政务,科技、教育,其他 |
|---|---|---|---|
| 内容分类: | 学生资助政策 | 发文日期: | 2025-04-22 10:17:35 |
| 发布机构: | 单王乡 | 生成日期: | 2025-04-22 10:17:35 |
| 来源单位: | 裕安区教育体育局 | ||
| 生效时间: | 废止时间: | ||
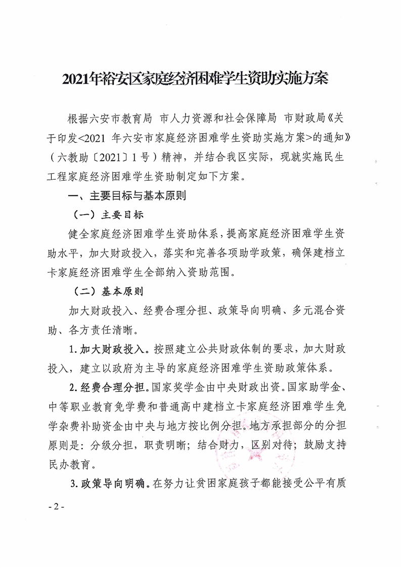
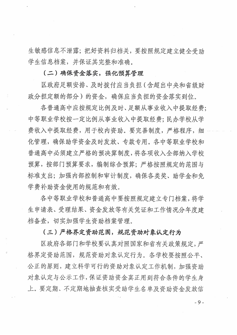
| 名 称: | 【政策与标准】裕安区家庭经济困难学生资助实施方案(统一城乡义务教育“两免一补”政策)(继续有效) | ||
| 文 号: | 关键词: | ||
| 索引号: | /202406-00052 | ||
|---|---|---|---|
| 信息分类: | 综合政务,科技、教育,其他 | ||
| 内容分类: | 学生资助政策 | ||
| 发文日期: | 2025-04-22 10:17:35 | ||
| 发布机构: | 单王乡 | ||
| 生成日期: | 2025-04-22 10:17:35 | ||
| 来源单位: | 裕安区教育体育局 | ||
| 生效时间: | |||
| 废止时间: | |||
| 名 称: | 【政策与标准】裕安区家庭经济困难学生资助实施方案(统一城乡义务教育“两免一补”政策)(继续有效) | ||
| 文 号: | |||
| 关键词: | |||











皖公网安备 34150202000125号