- 个人中心
| 索引号: | /202109-00115 | 信息分类: | 其他,其他 |
|---|---|---|---|
| 内容分类: | 财务信息 | 发文日期: | 2020-09-03 16:04:10 |
| 发布机构: | 西河口乡 | 生成日期: | 2020-09-03 16:04:10 |
| 来源单位: | 裕安区西河口乡 | ||
| 生效时间: | 废止时间: | ||
| 名 称: | 六安市裕安区西河口乡中心学校2020年决算公开 | ||
| 文 号: | 关键词: | ||
| 索引号: | /202109-00115 | ||
|---|---|---|---|
| 信息分类: | 其他,其他 | ||
| 内容分类: | 财务信息 | ||
| 发文日期: | 2020-09-03 16:04:10 | ||
| 发布机构: | 西河口乡 | ||
| 生成日期: | 2020-09-03 16:04:10 | ||
| 来源单位: | 裕安区西河口乡 | ||
| 生效时间: | |||
| 废止时间: | |||
| 名 称: | 六安市裕安区西河口乡中心学校2020年决算公开 | ||
| 文 号: | |||
| 关键词: | |||
























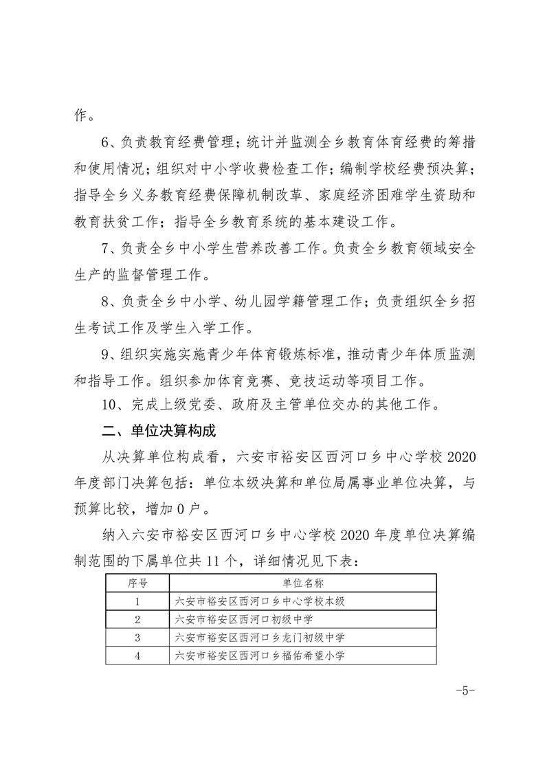
皖公网安备 34150202000125号