简繁体
导航
首页
首页
政务资讯
领导之窗
政府信息公开
办事服务
互动交流
政府数据
走进裕安
首页
政务资讯
领导之窗
政府信息公开
办事服务
互动交流
政府数据
走进裕安
网站首页
> 政务公开 > 裕安区独山镇
>
基层重点领域信息公开
>
义务教育
>
农村义务教育学生营养改善计划
索
引
号:
/202601-00016
信息分类:
农村义务教育学生营养改善计划
主题分类:
科技、教育
成文日期:
2026-03-03
发布机关:
裕安区独山镇
发布日期:
2026-03-03
发文字号:
关
键
词:
内容概述:
有
效
性:
有效
索
引
号:
/202601-00016
信息分类:
农村义务教育学生营养改善计划
内容分类:
科技、教育
发文日期:
2026-03-03
发布机构:
裕安区独山镇
生成日期:
2026-03-03
文 号:
关
键
词:
内容概述:
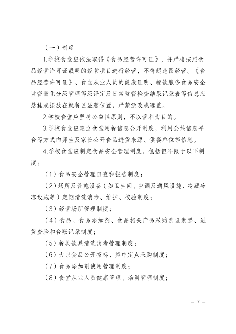
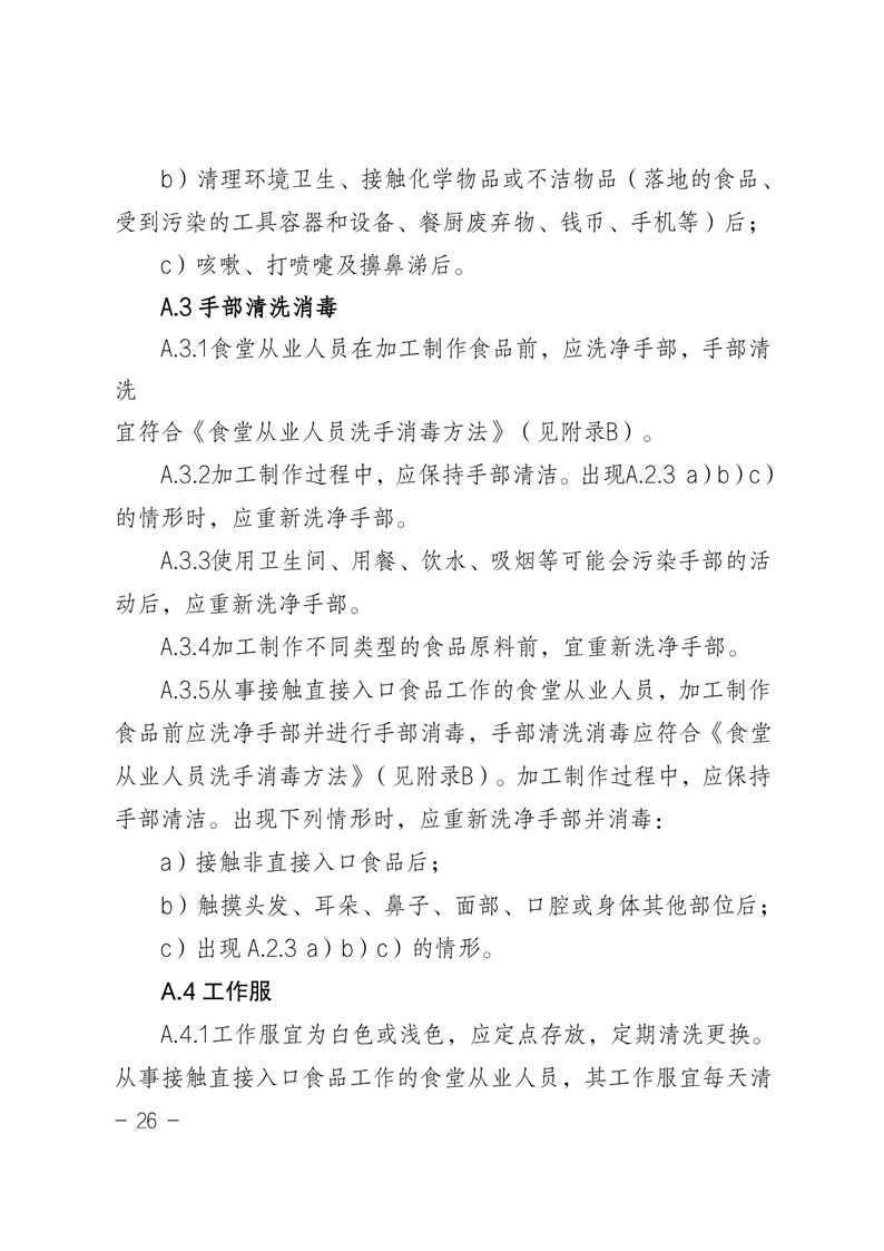
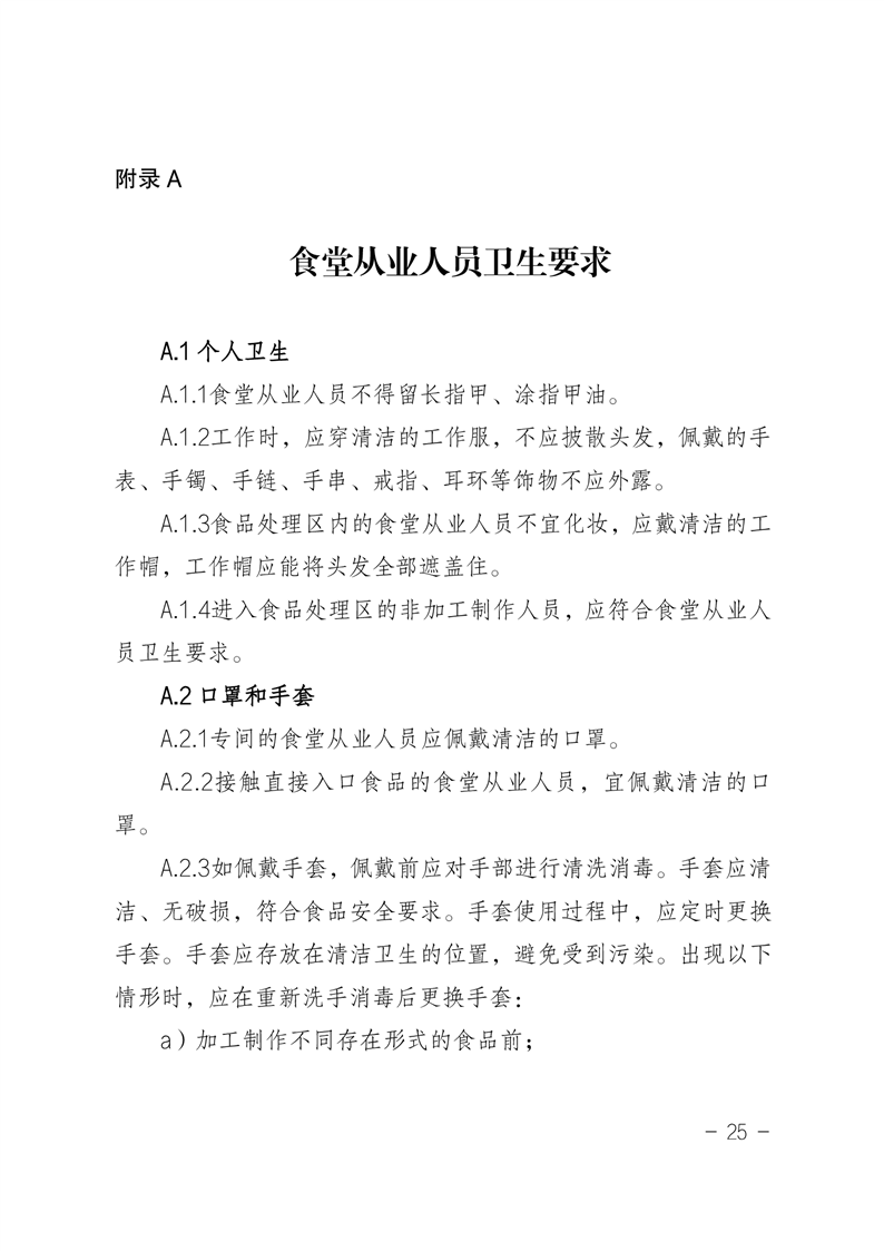
【政策文件】安徽省教育厅关于印发《安徽省学校食堂食品安全管理工作指南(试行)》的通知(政策文件)
发布时间:2026-03-03 14:38
信息来源:裕安区独山镇
阅读次数:
次
我要纠错
字号:
大
中
小
打印
标签:
扫一扫在手机打开当前页
网站导航
政府部门
乡镇街