简繁体
导航
首页
首页
政务资讯
领导之窗
政府信息公开
办事服务
互动交流
政府数据
走进裕安
首页
政务资讯
领导之窗
政府信息公开
办事服务
互动交流
政府数据
走进裕安
网站首页
> 政务公开 > 裕安区自然资源和规划局
>
基层重点领域信息公开
>
自然资源
>
国土空间规划编制
>
乡(镇)国土空间总体规划
索
引
号:
/202501-00020
信息分类:
乡(镇)国土空间总体规划
主题分类:
国土资源、能源,其他
成文日期:
2025-01-14
发布机关:
裕安区自然资源和规划局
发布日期:
2025-01-14
发文字号:
关
键
词:
内容概述:
有
效
性:
有效
索
引
号:
/202501-00020
信息分类:
乡(镇)国土空间总体规划
内容分类:
国土资源、能源,其他
发文日期:
2025-01-14
发布机构:
裕安区自然资源和规划局
生成日期:
2025-01-14
文 号:
关
键
词:
内容概述:
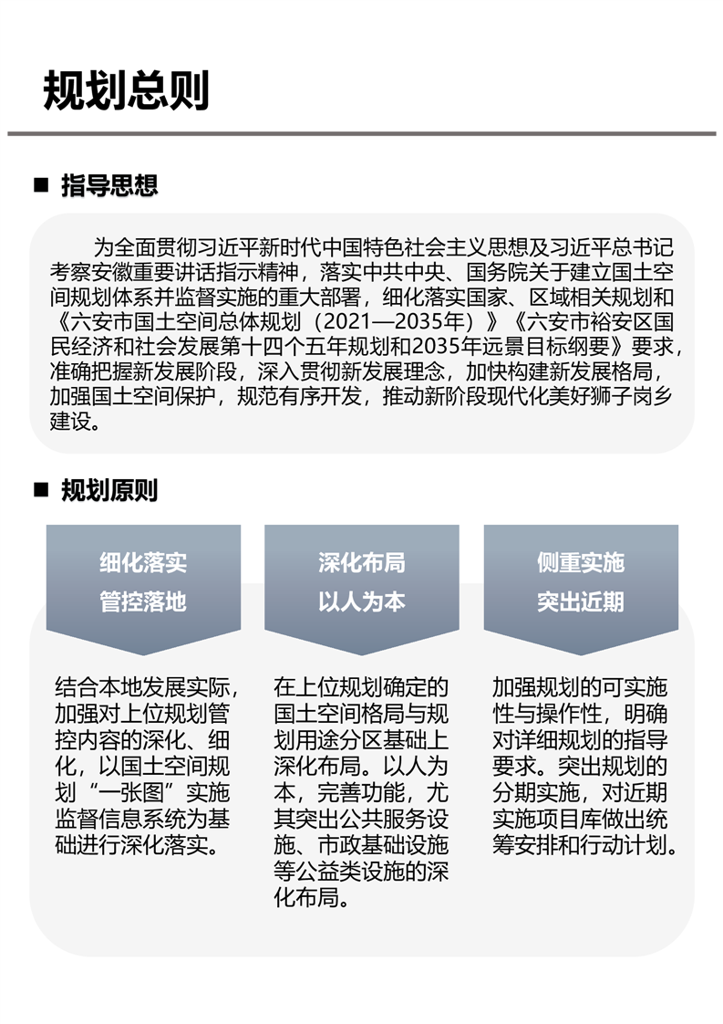
六安市裕安区狮子岗乡国土空间规划(2021-2035年)(公示草案)
发布时间:2025-01-14 11:27
信息来源:裕安区自然资源和规划局
阅读次数:
次
我要纠错
字号:
大
中
小
打印
标签:
扫一扫在手机打开当前页
网站导航
政府部门
乡镇街